Features of Magento which helps B2B Businesses

Magento 2 has been designed to help sellers who have customers as companies. It accommodates organizations with a complex organizational structure where multiple users will have various roles and responsibilities. B2B features of Magento 2 support both business models, B2B and B2C. A pure B2B eCommerce application, Magento 2 provides full-featured Enterprise Class features with the flexibility of business model suitable for any business type, regardless of the size and nature of products or services being offered.
B2B Features that Magento Supports

Company Account
The company account option is the key feature for B2B entities. This feature allows multiple users to purchase from one company account. Company admin can create Hierarchy and company members and set roles & responsibilities for the company. Company admin can provide permissions for company members for ordering, quoting, purchasing, and accessing credit & payment information. Adding a company account with an Individual helps to use the workflows defined by the company. The Company admin can access his features from the storefront.
Store admin has the ability to configure pricing levels, quotes, payment methods, and other features for all B2B accounts. He can adjust the promotions and offers that suit the companies. If allowed a visitor can also request for creating a company account.
Advantages of Company account
- Can create “n” number of company users based on needs
- Support for different roles and responsibilities based on company needs
- Store credit as a payment method
- All the company accounts can be managed and configured from the Store admin

Shared Catalogs
The shared catalog feature helps to sell products with different prices for different customer groups. This is solving one of the biggest problems in eCommerce: how to sell your products with different price models in one single shop. This provides customers with two types of shared catalogs with different pricing structures.
How it works
Once this feature is enabled, the default catalog will be shown on the storefront. Products need to be assigned to this catalog. Additionally, this custom shared catalog can be created and assigned to particular customer groups.
For this feature, category permission will also be changed as deny. We need to enable it manually. For new category creation also it will be prevented by showing in frontend.
Action Controls
- Set Pricing rule and structure – Used to select the products and custom pricing for the particular shared catalog
- Assign Customer Groups – Customer groups or companies can be assigned
- General Settings – Can provide name, description, catalog types,etc.
Quick Orders
The quick-order function helps to reduce the several clicks in the order process. As an example, it can be done like this: if a customer knows the SKU of a product, it is possible to perform a quick order for this specific SKU.
How it works
- Customers can enter individual products
- Customers can enter multiple SKUs manually at a time
- Customers can import an excel sheet to complete the order process
This feature is available for both logged-in customers and guests. This can be enabled from admin.
Request a Quote
This feature allows authorized customers to initiate price negotiations from the shopping cart page. If this option is enabled, then customers can add the product they need and send a price negotiation request.
How it works
- The customer requests a quote
Customers can add a list of products to the cart and on the shopping cart page can request a quote. The requested quotes can be seen in the My Quotes sections. Store Administrator/ Sales Representative will receive an email notification for the request quote. The quote can be modified by the customer until it is seen by the Store Administrator. Status of the Quote will be in New.
- Store admin receives the quote and sends a respond
Once the Store administrator opens the quote status will be changed to Pending. He can comment on the quote and provide discounted prices. If any update is done, the customer will receive an email notification.
- The customer receives a response from Store
The customer once receives the response, it will be updated in the My Quotes section. Until a mutual agreement is reached or the customer declines, both the customer and store administrator can communicate with each other to finalize the prices. Notifications will be sent for each update.
- The customer agrees on the quote
Once a customer accepts the proposed price, he can continue the checkout process. No additional discounts will be applicable for a negotiated quote.
Requisition List / Shopping List
This is one of the B2B features, which saves time while purchasing frequently ordered items. Customers can create a list and the items which they purchase regularly. Whenever items are needed they can be added directly to the cart from the list.
Each customer can create multiple lists based on their needs which streamlines their workflow. After the product is added to the cart it won’t be cleared from the list. A separate section will be available in their account to manage their list.
Purchase order Approvals
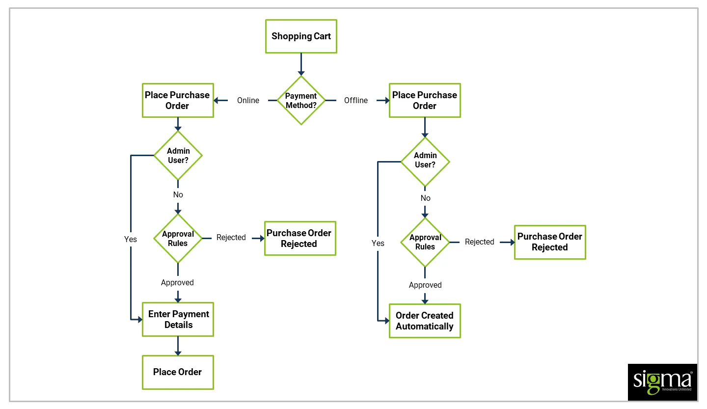
The purchase order is a standard offline payment method used in Magento Open Source and Commerce. In Adobe commerce, once the Purchase order is enabled for the company all the orders can be automatically created as Purchase orders. Based on company users’ roles and permissions they can create, edit, delete, and approve Purchase orders.
Company admins can create Purchase orders without any approval rules. Other users based on approval rules they can create purchase orders and based on approvals those orders will be converted into real orders.
How it works
Purchase orders workflow varies based on each company’s structure and rules.
- If there are no rules, Purchase orders can be placed and approved automatically
- If the company admin sets rules, then Purchase orders will go through the approval process
- For Offline Payments, details are entered while creating Purchase Orders
- For Online Payments, after Purchase Order approval details will be entered
Some of the Approval rules
- For Orders more than $1000 need your manager’s approval
- For Orders more than $5000 need your manager and company administrator’s approval
For these rules, company users can place orders until $1000 without approval.
- My Purchase Orders – Purchase orders created by particular users will be listed under this section
- Company Purchase Orders – This option will be available for company administrators. They can see all the POs created by Company Member
- Requires Approval – This section will be available for the approver. They can she POs waiting for their approval

Conclusion
All the B2B features which have been mentioned above are options Provided by Adobe Commerce. These options can be managed from Magento Admin. For Magento Open Source, these options can be enabled using Third Party Extensions available in Magento Marketplace. These features can be customized based on business requirements.
Sigma Infosolutions will help to implement these features and solve the business needs.

